首页
政策法规
奖励措施
质量提升
执法信息
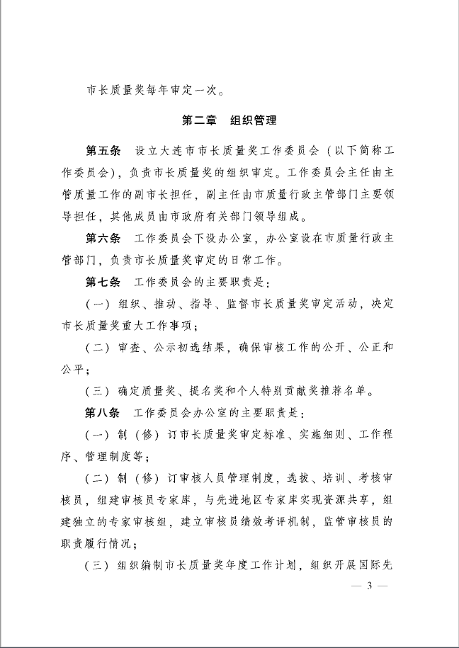
信息查询
其他
首页
>
奖励措施
>
正文
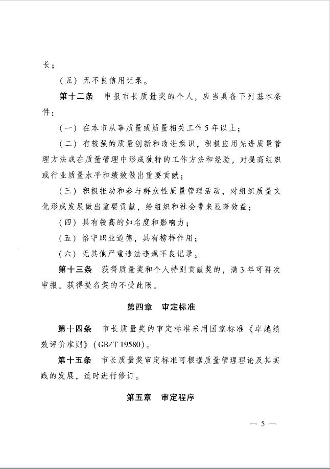
奖励措施
大连市市长质量奖管理办法
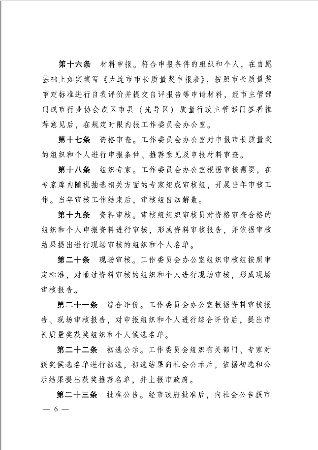
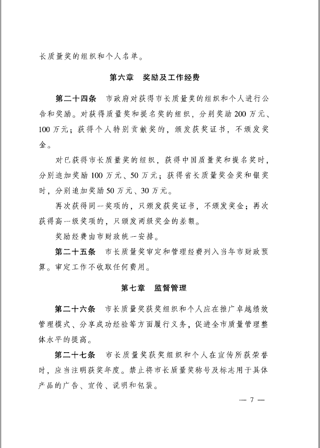
2023年05月10日