中国政府
辽宁省政府
大连市政府
首页·信息公开
走进瓦房店
政府信息
政务要闻
市政动态
政府信息公开
政府文件
政府办文件
政府招标
公告通知
政府信息公开
政务服务
互动交流
公众交流
市长信箱
在线访谈
调查问卷
投资瓦房店
2025年12月29日 星期一
29日8时到30日8时:晴间多云,有雾,偏北风5到6级11时前后减弱到4到5级14时前后减弱到3到4级。-9~1℃。
站内检索:
搜 索
您所在的位置:
信息公开
政府文件
政府文件
政府文件
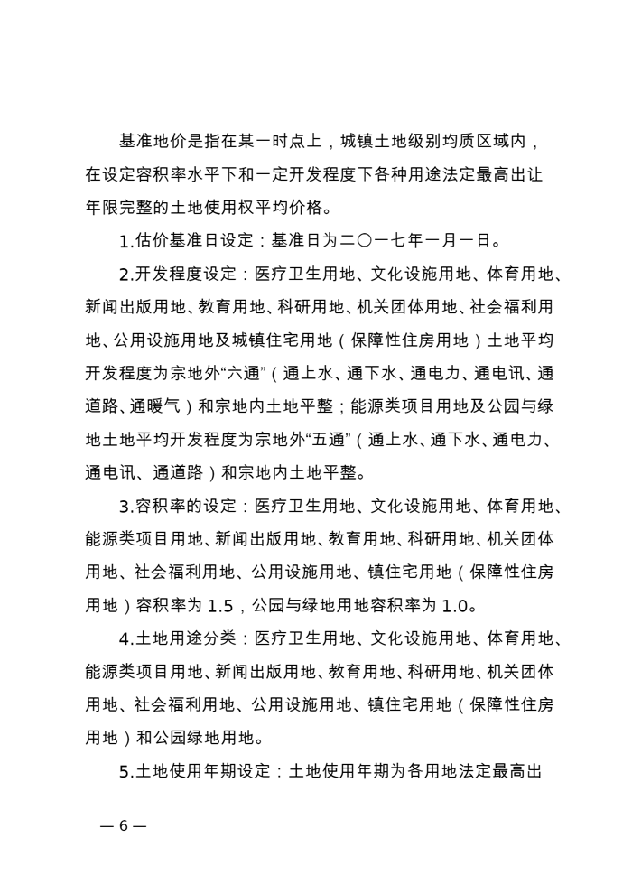
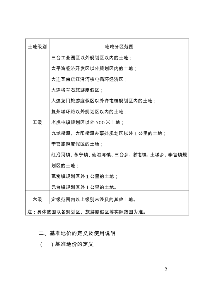
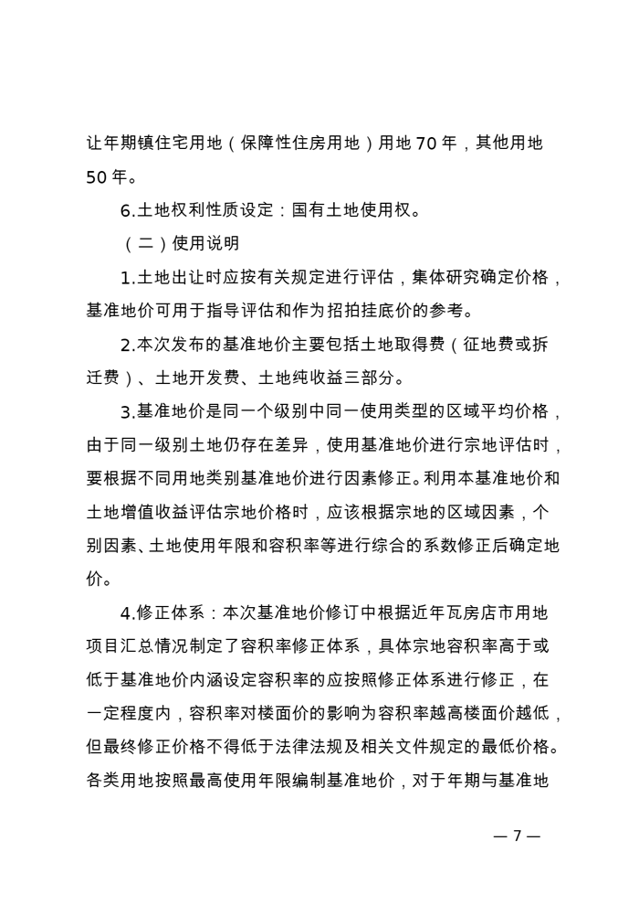
【废止】瓦房店市人民政府关于印发瓦房店市公共管理与公共服务基准地价标准的通知
瓦政发〔2018〕59号
发布:2018-07-27 10:57:16
正文:
瓦房店市公共管理与公共服务基准地价标准.doc
政策解读:
关于《瓦房店市人民政府关于印发瓦房店市公共管理与公共服务基准地价标准的通知》的政策解读
政府文件
政府文件
政府办公室文件
政策解读